皮帶輸送機安全,9個方面深入分析!
分類:輸送機械技術解答 時間:2023-03-27231253 次瀏覽
青島皮帶輸送機是一種廣泛應用于各個行業的物料輸送設備,但是在使用過程中也存在著很多安全隱患。為了保障操作人員的生命安全和設備的正常運行,我們需要采取一系列措施來確保皮帶輸送機的安全性。本文將從以下9個方面進行分析討論。
1.設備選型
2.設備安裝
3.設備調試
4.設備運行
5.設備維護
6.操作規范
7.安全培訓
8.應急預案
9.安全檢查
首先,設備選型是確保皮帶輸送機安全的步。在選購設備時,必須選擇具有正規資質的廠家,并且要對設備進行嚴格的質量檢查和性能測試,以確保其符合標準和行業標準。
其次,在進行設備安裝時,必須嚴格按照相關標準和技術要求進行操作。在安裝過程中要注意各個部件的正確連接、固定和調整,確保每個部件都處于正常工作狀態。

接著,在進行設備調試時,必須按照相關標準和技術要求進行操作。在調試過程中要注意各個部件的工作狀態和運行參數,確保設備可以正常運行,并且要進行充分的試運行和試驗,以確保設備的可靠性和安全性。
在設備運行過程中,必須建立完善的操作規范和管理制度,對操作人員進行嚴格的培訓和考核,并且要加強對設備運行狀態的監測和控制,及時發現并處理各種異常情況。
在設備維護方面,必須建立完善的維護計劃和維護制度,對設備進行定期檢查、保養和維修,及時發現并處理各種故障和隱患。

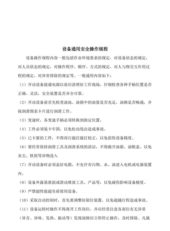
時,在操作規范方面,必須建立完善的安全操作規程和制度,并加強對操作人員的安全培訓和考核,提高其安全意識和技能水平。
在應急預案方面,必須建立完善的應急預案和應急響應機制,并加強對應急演練的組織和實施,提高應急處理能力。
最后,在安全檢查方面,必須建立完善的安全檢查制度和機制,并定期對設備進行安全檢查和評估,及時發現并處理各種安全隱患和問題。
在保證皮帶輸送機安全的過程中,我們需要加強對設備的管理和維護,并建立完善的安全管理體系和機制,提高操作人員的安全意識和技能水平,加強對應急預案的制定和實施,以確保設備的正常運行和操作人員的生命安全。更多關于皮帶輸送機安全方面的信息,請聯系青島樂途行工業設備。

掃一掃